通知公告

首页 > 正文

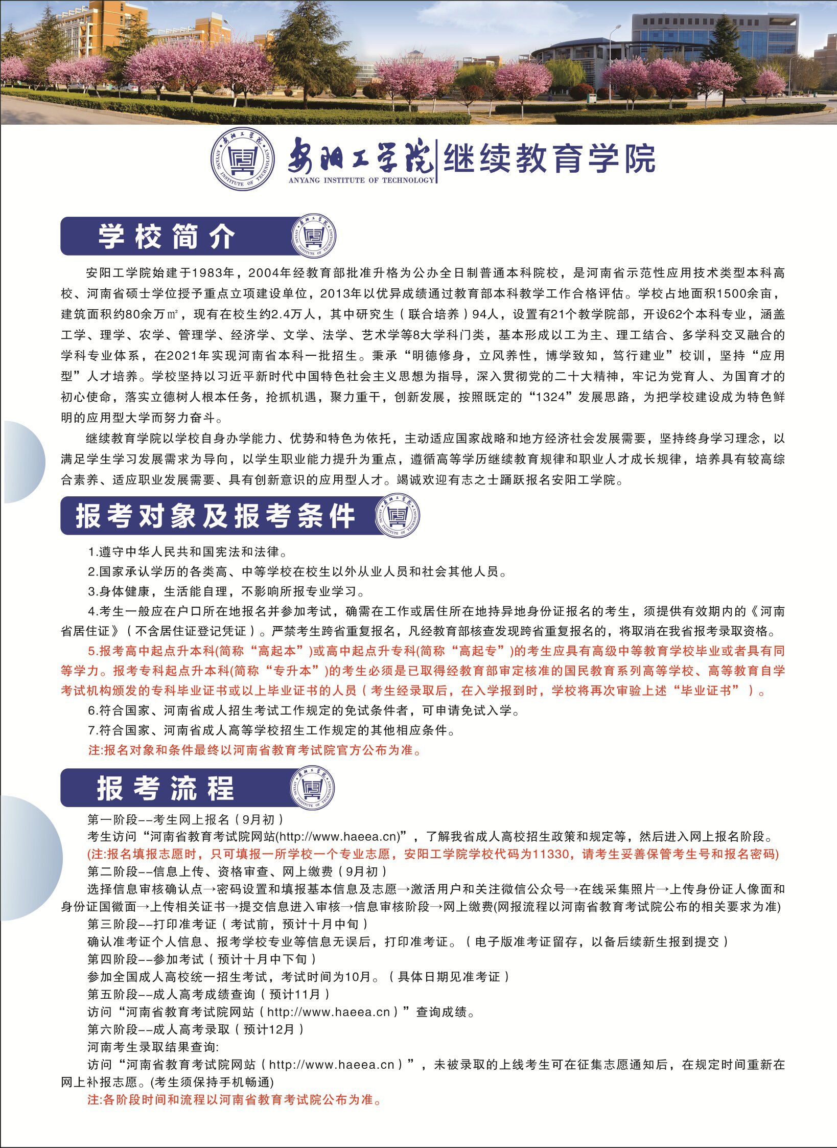
2024年高等学历继续教育招生简章

时间:2024-06-25  资料来源:  浏览次数:[]


 



上一条:关于6776永利集团2024年成人高等教育学士学位外语水平考试工作的通知
下一条:高等学历继续教育2024级王英姿等12名学生转专业公示

关闭

版权所有 ©yl6776永利集团(CHINA)官方网站-Officials Website    地址:安阳市殷都区纱厂路21号6776永利集团洹滨校区yl6776永利集团

教务学生科:0372-2909999 招生培训科:0372-2909831